首页文章详情
结直肠癌筛查指南:检查选择与时间建议
发布时间:2025-09-16文章来源:北京保护健康协会
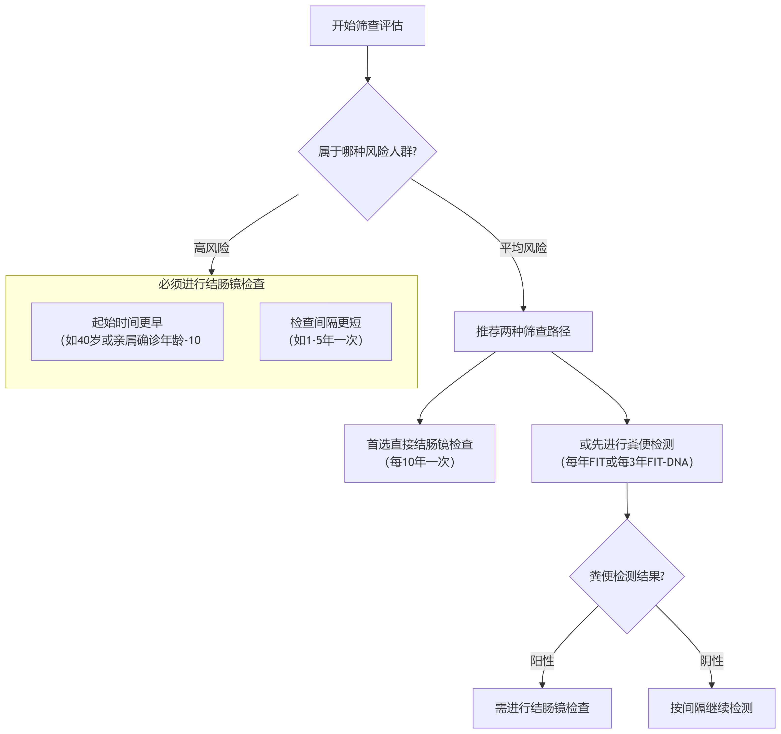
风险评估分层
筛查方法推荐
何时停止筛查



协会简介
北京保护健康协会作为市民政局 4A 级社会组织、市人力资源和社会保障局专业技术人才继续教育基地,以服务国家、服务大众、服务会员和提升专业技术人才知识水平为己任,汇聚专家智慧,建设行业智库,开展国际交流合作和多元化定制培训课程。
协会作为专业培训机构,将积极推进和助力人类卫生健康共同体建设,充分发挥社会组织的桥梁纽带作用,为加快健康中国建设作出应有贡献,让14亿中国人都成为健康生活的代言者,实现健康中国梦。
★





